陕西智鸿装修监理_专业验房_装修监理_第三方监理
欢迎光临陕西智鸿项目管理有限公司!房屋质量检测权威机构联系电话:029-8872 0767
陕西智鸿监理
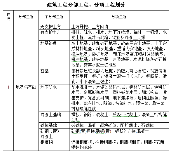
【西安监理之监理公司监理作业指导书】
作者:智鸿 时间:2021-03-03 阅读:259

162612rpljrggn9vg3swuo.png

162612kejh5lpnxbccsd6h.png

构、建筑物内(外)控制点复核成果表

162612sptjngj98cyaqiph.png

162612xifx0whp3hbn3bfs.png

4.png

5.png

6.png

7.png

8.png

9.png

10.png

推荐阅读:

第三方监理:隐蔽工程验收程序

西安工程监理:钢筋工程

专业验房流程

联系我们

提供7*24小时贴心服务,用爱筑家创造幸福

地址:

朱雀路中段21号朱雀大厦2111室

联系方式:

电话:(029)88720767

Q Q:1640904460

邮箱:1640904460@qq.com